Appearance
解读管理
这不仅是您积累专业知识的资料库,更是向粉丝展示您解读风格的高效工具。通过提供标准化的解读内容,既能给粉丝用户一个体验区,感受您的专业水准,为未来的付费咨询埋下信任的种子。也能让您从重复性的解读中解放出来,将精力专注于更深度的咨询与自我提升。
操作流程一览
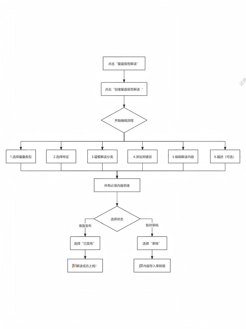
以下是操作的流程图,当您对流程有疑问时可回到此处:
那么现在我们试着开始创建一条解读报告 在左侧菜单栏点击“星盘报告解读”,然后选择右上角“创建星盘报告解读”,即可进入编辑页面。接下来按以下步骤操作即可:

一、选择特征
选择星盘类型
首先确定本条解读对应哪种星盘,在下拉菜单中选择相应选项。

设定解读主题与特征
平台已为您规划好清晰的解读分类体系:

依次选择“主题”下的各级分类,系统将自动填充对应的标准“特征”描述。 熟练后,您也可直接在“特征”栏中输入自定义内容

❗️请注意:最终在线解释匹配以“特征”栏中的标题为准
举例:当下图情况发生时,系统会将解读匹配给太阳在金牛座的档案

二、分类内容
设置解读内容分类
为了提供更精准的解读,您可以为内容添加分类标签,例如:
性别分类:为不同性别的用户展示更具针对性的解读。
适用类型:为后续组主题报告做准备。

填写关键词
为此条解读设置一个简洁的标题(建议5字以内),它将作为该条解读的标识在后续上线的相关界面中显示。

三、编写解读
编辑核心解读内容
在此输入您的专业解读。您可以使用工具栏对文字进行加粗、排版等样式处理,也可以插入表格或图片,让内容更具可读性和吸引力。

添加内部描述
可以在此记录一些备注信息(如创作思路、参考来源等),方便您日后管理和复盘。此内容仅您本人在后台可见。

四、发布设置
完成所有内容后,在“状态”栏选择【已发布】,该条解读便会展示给有该星盘配置的用户。您也可以选择【草稿】状态,将此处作为您的创作草稿箱,方便随时编辑。
管理小贴士:在解读列表页的右上角,可以使用【筛选】功能,快速查找和管理不同状态或类型的解读。

位置如下:

